18年线性恒流IC,电源芯片方案。服务热线:133-3291-3059(微信同号)

钲铭科低压灯带恒流IC芯片 SM4A00方案参考设计应用

作者:小编    发布时间:2018-06-12 17:47:08    浏览量:

低压灯带,是指5V/12V/24V灯带。低压灯带需要配合LED电源(变压器)使用,把家用电220V转换成灯带正常工作的5V/12V/24V电压。低压灯带市面上常使用的灯珠型号有3014/2835/5050/5730/5054/5052/5252,可以做各种单颜色灯带,双色灯带,七彩灯带,幻彩灯带。 低压灯带主要优点是安全、方便剪接、应用范围广,可实现效果多。因为灯带是低压供电,所以比较安全,用手触摸对人体也不会产生危害。


钲铭科低压灯带恒流IC芯片 SM4A00方案参考设计应用(图1)


 

市面上LED电源(变压器)都带有短路保护,且输入电压范围宽,使用比较安全不容易烧坏。

那么对于低压灯带IC方面的选择你有了解过多少,如何去选用一款合适的低压灯带线性IC呢?下面给出一款钲铭科电子的低压灯带线性恒流IC方案,供大家对比参考选择。

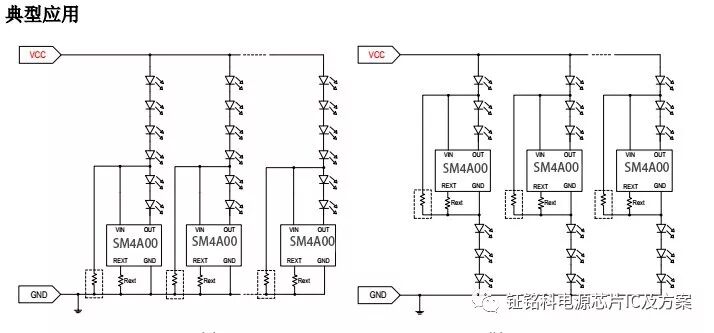
低压灯带线性恒流IC SM4A00是一款输出电流可根据需求可调、高性价比的单通道LED恒流驱动芯片,具有宽电源电压范围输入、低阈值电压开启特点。解决因电源电压衰减造成的LED低压灯带亮度不一致问题。


钲铭科低压灯带恒流IC芯片 SM4A00方案参考设计应用(图2)


低压灯带恒流IC SM4A00内置内部电源启动模块、电压基准模块、输出电流设置和驱动模块。低压灯带恒流IC SM4A00输出电流默认18mA、也可通过外置REXT电阻调至18~108mA。芯片输出电流精度高、且恒流值不随OUT端口电压波动而变化。同时芯片输出电流具有负温度特性,来保护LED不受极端电压和电流的热控制,提高实际应用的可靠性。

低压灯带恒流IC SM4A00是一款即插即亮的产品,外围极为简单、可做级联应用、扩流应用及并联应用,应用极为灵活。

SM4A00低压灯带恒流IC主要应用特点如下:

输入电源电压:2~40Vdc

输出电流范围:

REXT 悬空,IOUT=18mA

REXT 外接电阻,IOUT=18~108mA 可调

OUT 端口耐压:40V

输出电流精度:± 5%

REXT 电阻外置,电流可调

恒流拐点电压低:

20mA@VOUT_S=0.40VVIN=5.0V

40mA@VOUT_S=0.50VVIN=5.0V

60mA@VOUT_S=0.60VVIN=5.0V

108mA@VOUT_S=0.85VVIN=5.0V

输出电流负温度特性

线路简单、应用灵活,成本低

封装形式:SOT23-5

 

低压灯带恒流IC  SM4A00主要应用领域:模组、软灯带、室内外装饰、汽车装饰,低压灯带,低压办公灯,低压灯条等等低压线性恒流IC方案都可以用SM4A00来实现,极大的方便了LED照明生产厂商。


推荐新闻

关注官方微信

led芯片